
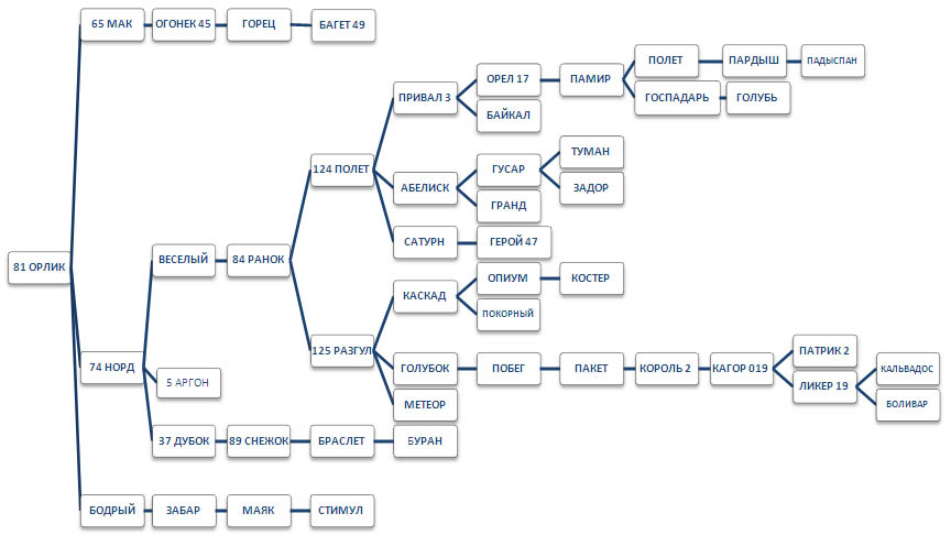
Орлик IЛиния 81 Орлика широко распространенная. В ее структуре
более 82 жеребцов, из них 47 оценено по комплексу показателей. Наиболее ценные
из них продуцировали в Гродненской (Сморгонский, Ошмянский, Островецкий районы)
и Минской (Мядельский, Вилейский, Борисовский, Смолевичский и другие районы)
областях.
Лучшие из лошадей этой линии намного превышают требования стандарта. Они имеют живой подвижный темперамент, гармонично сложены, выделяются крепкой конституцией, крупным или средним типом.
Значительный интерес представляет сравнение показателей развития потомков родоначальника в разрезе отдельных поколений. У основных продолжателей наблюдается превышение промеров на 1—2 см. Как правило, они превосходят требования стандарта. Среди оцененных наибольшее количество потомков получено от сыновей родоначальника (по 8—12 ценных жеребцов) —74 Норда, 61 Ловкого, 36 Графита, внуков Веселого и 44 Замка, а также правнука 84 Ранка и праправнука 124 Полета.
Весьма своеобразное развитие этой линии обусловлено тем, что сам родоначальник 81 Орлик выделялся долгожительством, продуцировал 25 лет. Одновременно с ним в хозяйствах использовались его сыновья, внуки и правнуки. В связи с этим возраст отдельных представителей той или иной генерации линии часто оказывается меньшим, чем у продолжателей предыдущего поколения. Так, сын родоначальника соловый жеребец 111 Исход (81 Орлик — 112 Искра) родился в 1971 г. Наряду с ним даже в более старшем возрасте продуцировал представитель IV поколения — 84 Ранок (Веселый — 237 Румба) рождения 1967 г. Основатель ценной ветви 74 Норд (81 Орлик — Малька) рождения 1958 г. имел средний тип, но выдающиеся племенные и экстерьерные качества.
Другой сын родоначальника — 37 Дубок оказал влияние на эволюцию линии через своего внука буланого жеребца Разгула (89 Снежок —237 Румба), от которого были получены ценные продолжатели — Каскад, Прогноз и др. Положительные итоги дала оценка внука 74 Норда - солового жеребца 84 Ранка. Помимо колхоза «Восток» Сморгонского района он продуцировал в хозяйствах Лидской и Ошмянской ГПС, а затем в совхозе «Любань» им. 50-летия СССР Вилейского района. На кумысной ферме этого хозяйства выход жеребят достигал 94—98 %. Там же продучировал его сын Амур (84 Ранок — Красуля).
Много ценных потомков получено от другого сына родоначальника линии 36 Графита. За 8 лет племенного использования в племсовхозе «Стайки», а затем в совхозе «Долгиново» Вилейского района выращены десятки ценных лошадей, из них более 20 жеребцов продуцировали в хозяйствах других районов.
Основателем новой, наиболее ценной ветви в линии стал соловый жеребец 61 Ловкий (81 Орлик — 161 Лиса). Он продуцировал на племенной ферме совхоза «Константиново» Мядельского района, где было воспитано более 24 его потомков, имеющих племенную ценность и реализованных во многие хозяйства. В 1972 г. 61 Ловкий экспонировался на ВДНХ СССР, где оценен аттестатом I степени.
Положительное влияние на эволюцию линии оказали жеребцы 65 Мак (81 Орлик—183 Майка), 5 Аргон (74 Норд—9 Арка), 44 Замок (74 Норд — 89 Загадка), 46 Зоркий (81 Орлик—103 Зорька), 48 Ирис (81 Орлик— 106 Иволга) и др.
Сейчас эта линия ведущая в породе. На сегодня имеется 9 жеребцов-производителей.
